客户案例 | Cancer Cell:胶质瘤治疗新视角!卞修武院士团队揭示生酮饮食-肠道菌群-丁酸轴的抑癌机制-国内聚焦-资讯-生物在线

客户案例 | Cancer Cell:胶质瘤治疗新视角!卞修武院士团队揭示生酮饮食-肠道菌群-丁酸轴的抑癌机制

作者:麦特绘谱生物科技(上海)有限公司 暂无发布时间 (访问量:16960)

客户案例 | Cancer Cell:胶质瘤治疗新视角!卞修武院士团队揭示生酮饮食-肠道菌群-丁酸轴的抑癌机制

3 人阅读发布时间:2025-10-24 09:42

胶质瘤(glioma)是最常见的原发性脑肿瘤,其中胶质母细胞瘤(GBM)恶性程度最高,预后极差,中位生存期仅约15个月,当前治疗手段(手术、放疗、化疗)效果有限,亟需新的治疗策略。越来越多的研究关注肠道菌群与中枢神经系统疾病的关系,尤其是通过“肠-脑轴”影响神经炎症和免疫微环境。生酮饮食(KD)作为一种高脂低碳水化合物的饮食模式,已被证明对神经性疾病和某些癌症具有潜在治疗作用,而肠道菌群是否介导KD的抗胶质瘤作用机制尚不明确。

 

2025年9月,陆军军医大学第一附属医院研究团队Cancer Cell上在线发表了题为“Ketogenic diet inhibits glioma progression by promoting gut microbiota-derived butyrate production”的研究文章,采用多组学+多模型策略,系统阐述了生酮饮食富集Akkermansia muciniphila(A. muciniphila),增加丁酸含量,激活小胶质细胞诱导抗肿瘤表型从而抑制胶质瘤进展,为肠菌-代谢物-免疫轴提供了新视角(麦特绘谱提供Q300全定量代谢组学技术检测服务)

 

研究思路

 

图片

图1. 技术路线

研究结果

 

1、胶质瘤患者肠道微生物群与代谢物特征

 

与健康对照者相比,胶质瘤患者存在肠道微生物群紊乱和代谢物异常。肠道微生物群方面,患者β多样性显著不同,产丁酸细菌(R. faecis等)丰度降低,且R. faecis丰度随胶质瘤分级升高而降低,是区分不同群体的关键菌群。代谢物方面,患者粪便代谢谱存在差异,52种代谢物含量显著降低,其中丁酸(BA)是区分胶质瘤患者和健康人群的关键代谢物,在粪便和血清中的含量均随胶质瘤分级升高而降低,且与R. faecis丰度、患者生存期均呈正相关。

 

图片

图2. 脑胶质瘤患者肠道微生物群和代谢物的特征

 

2、肠道微生物群对胶质瘤进展的影响

 

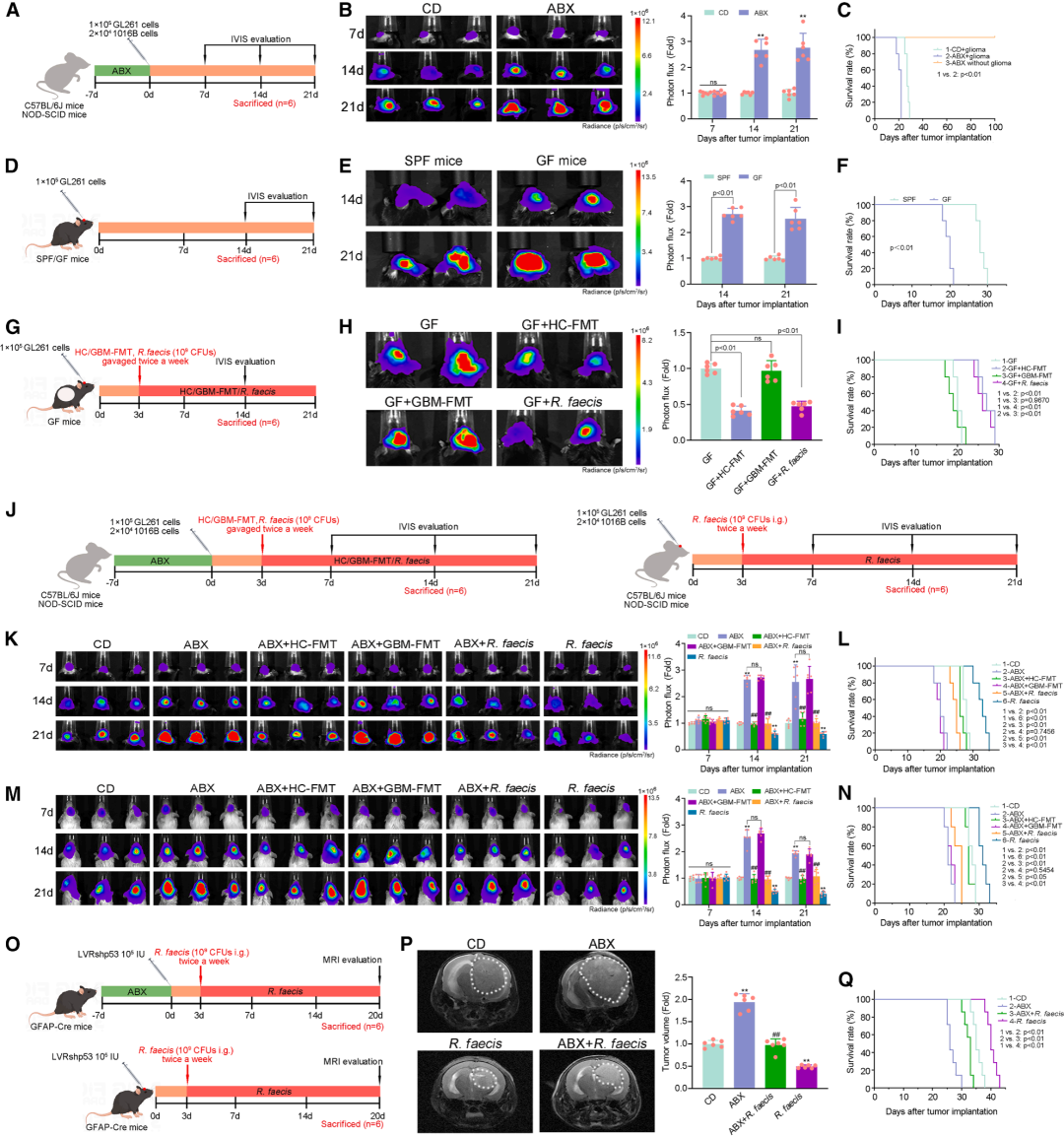
抗生素处理或无菌条件下,胶质瘤模型小鼠肠道细菌R. faecis丰度显著降低,肿瘤体积增大、Ki67(反映肿瘤增殖活性的指标,其升高提示肿瘤更具侵袭性)水平升高,生存期缩短;抗生素本身对小鼠生存期无影响,表明肠道微生物群耗竭而非抗生素直接作用促进胶质瘤进展。

 

给无菌小鼠移植健康人粪便(HC-FMT)或灌胃R. faecis,可显著增加肠道R. faecis丰度,降低肿瘤体积和Ki67水平,延长生存期;而移植GBM患者粪便(GBM-FMT)未改变R. faecis水平,对胶质瘤无显著抑制作用;R. faecis处理可减轻胶质瘤生长,该效果可被抗生素消除,抗生素停用后补充R. faecis可逆转其对胶质瘤生长的促进作用,且R. faecis单独治疗也能抑制多种小鼠模型的胶质瘤进展。

 

图片

图3. 肠道菌群影响胶质瘤进展

 

3、丁酸是肠道微生物群产生的抑癌代谢物

 

GBM-FMT无菌小鼠粪便、血清和肿瘤组织中BA含量显著降低,且与R. faecis丰度呈正相关;HC-FMT或R. faecis可显著提高无菌或抗生素处理小鼠粪便、血清和肿瘤组织中的BA水平。补充短链脂肪酸混合物(含BA)或单独补充BA,均可逆转抗生素诱导的胶质瘤进展。

 

图片

图4. 丁酸是菌群抗胶质瘤的关键代谢物

 

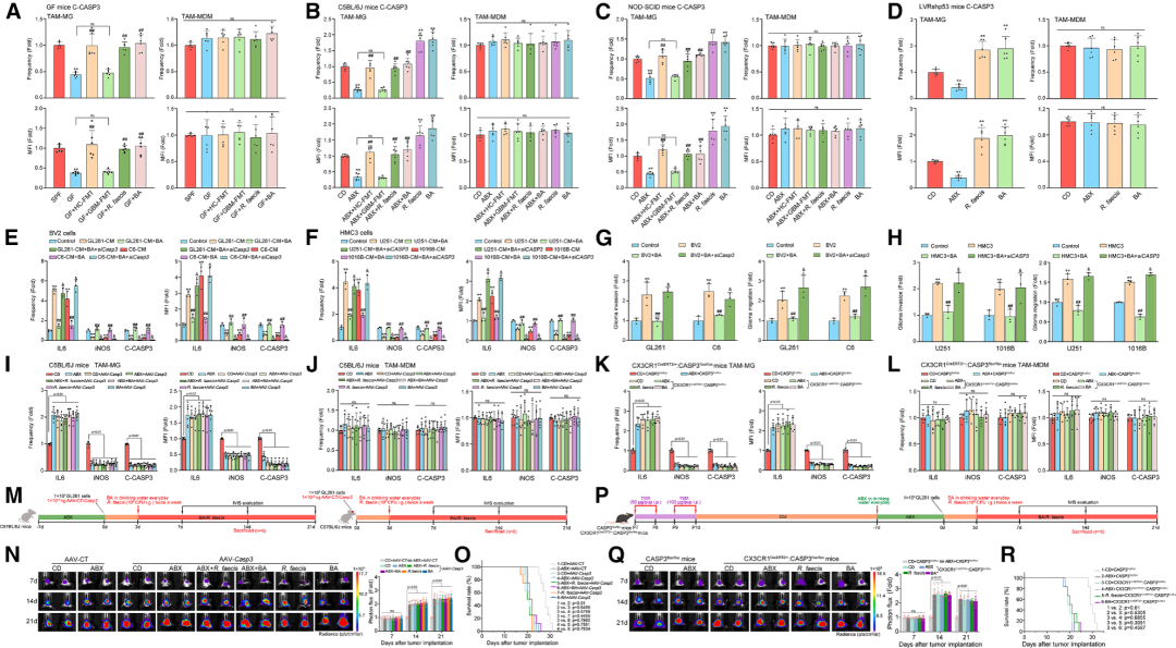
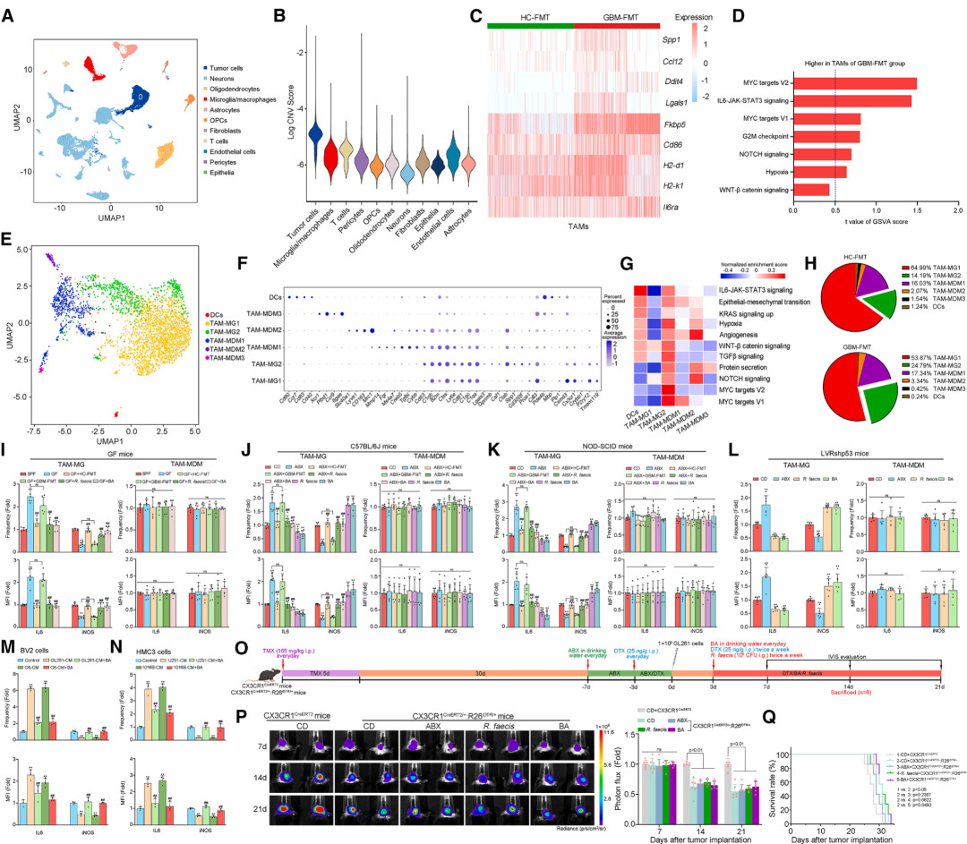
4、丁酸通过激活小胶质细胞Casp3促进抑癌表型

 

单细胞RNA测序显示,GBM-FMT无菌小鼠肿瘤微环境中,小胶质细胞来源的肿瘤相关巨噬细胞(TAM-MG)中促肿瘤基因(Spp1、Ccl12等)表达上调,促肿瘤通路(如NOTCH信号、IL-6-JAK-STAT3信号)富集;与HC-FMT相比,GBM-FMT小鼠TAM-MG中MG2(促肿瘤表型)比例升高,MG1(稳态表型)比例降低。BA可逆转胶质瘤细胞条件培养基诱导的小胶质细胞IL-6升高和iNOS(诱导型一氧化氮合酶)降低,且不影响细胞活力。特异性耗竭小胶质细胞后,抗生素对胶质瘤生长无显著影响,R. faecis或BA的抗胶质瘤作用也被消除

 

图片

图5. BA通过小胶质细胞抑制胶质瘤

 

抗生素处理或无菌条件下,小鼠TAM-MG中活化的 Casp3表达显著降低,HC-FMT、R. faecis或BA处理可逆转该变化,因而BA可恢复胶质瘤细胞条件培养基诱导的小胶质细胞Casp3失活。在小胶质细胞Casp3缺陷小鼠中,R. faecis或BA诱导的IL-6降低、iNOS升高及肿瘤生长抑制作用均被消除

 

图片

图6. BA通过激活CASP3促进小胶质细胞的抑瘤表型

 

5、生酮饮食通过重塑菌群抑制胶质瘤

 

生酮饮食降低胶质瘤小鼠肠道微生物群α多样性,显著增加Akkermansia muciniphila(A. muciniphila)丰度;抗生素处理可消除生酮饮食的抗胶质瘤作用,补充A. muciniphila、R. faecis或两者混合可逆转抗生素对生酮饮食抗胶质瘤效果的抑制;在无菌小鼠中,生酮饮食的抗胶质瘤作用也依赖肠道微生物群,补充A. muciniphilaR. faecis可恢复其效果。

 

图片

图7. KD通过重塑肠道微生物群抑制胶质瘤进展

 

6、KD的抗瘤作用依赖于“菌群-丁酸-小胶质细胞-CASP3”轴

 

生酮饮食显著增加小鼠粪便、血清和肿瘤组织中BA含量,且BA与A. muciniphila丰度呈正相关。补充A. muciniphilaR. faecis或两者混合,可提高生酮饮食(或生酮饮食+抗生素)处理小鼠粪便、血清和肿瘤组织中的BA水平;补充BA或混合物,可逆转抗生素对生酮饮食抗胶质瘤效果的抑制作用。

 

生酮饮食可降低TAM-MG中IL-6表达,增加iNOS表达,抗生素处理或无菌条件可消除该效果,补充A. muciniphila、R. faecis或BA可恢复;特异性耗竭小胶质细胞后,生酮饮食无法抑制胶质瘤进展,抗生素和补充菌群/BA也无显著作用。生酮饮食可增加TAM-MG中CASP3表达,抗生素处理或无菌条件可消除该效果,补充A. muciniphila、R. faecis或BA可恢复;此外,在小胶质细胞Casp3缺陷小鼠中,生酮饮食的抗胶质瘤作用也显著减弱

 

图片

图8. KD通过激活CASP3促进小胶质细胞的抑癌表型从而抑制胶质瘤的进展

 

研究结论

 

胶质瘤患者存在肠道菌群失调与代谢物异常,表现为产丁酸细菌R. faecis等丰度降低、丁酸含量减少,且二者水平与患者生存期正相关,可作为潜在生物标志物。生酮饮食通过重塑肠道菌群,增加A. muciniphila丰度以促进丁酸生成, 激活小胶质细胞CASP3诱导抗肿瘤表型从而抑制胶质瘤进展,为治疗提供新策略。

 

参考文献

 

Ketogenic diet inhibits glioma progression by promoting gut microbiota-derived butyrate production. Cancer Cell. 2025

 

绘谱帮你测

麦特绘谱为本研究提供Q300全定量代谢组学分析技术精准测定粪便、肿瘤组织及血清中的代谢物,为肠道菌群-丁酸轴介导生酮饮食抗胶质瘤的机制提供了直接的代谢证据。麦特绘谱开创性地搭建了医学领域高端代谢组学技术平台,覆盖了非靶向-全定量-代谢流等全方位的高端医学代谢组解决方案,同时全面布局微生物组学、转录组学和蛋白质组学等多组学技术服务,已成为全球多组学研究者的优选合作伙伴。麦特绘谱已为数百家三甲医院、科研院所和企业提供多组学一站式整体解决方案,协助客户与合作伙伴发表SCI文章600+篇,累计影响因子6000+,平均IF>10,涵盖Cell, Science, Nature, Cancer Cell, Signal Trans-duction and Targeted Therapy, Nature Biotechnology, Cell Metabolism等权威期刊。

麦特绘谱生物科技(上海)有限公司 商家主页

地 址: 上海市浦东新区秀浦路2555号康桥商务绿洲E6栋5层

联系人: 林景超

电 话: 400-867-2686

传 真: 021-20900216

Email:marketing@metaboprofile.com

相关咨询
ADVERTISEMENT